一年逼走三個副總!華潤入主天士力,一場蓄謀已久的大動作?

藥財社
03/11

本文約2500字,閱讀時長約7分鐘

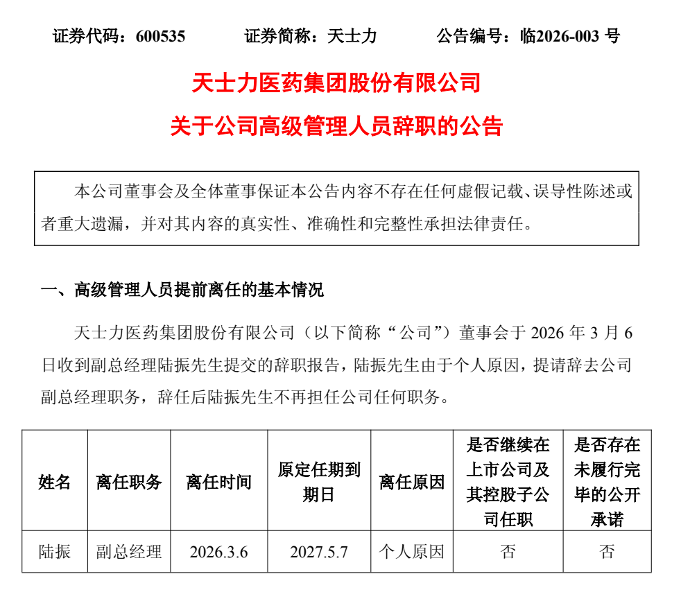
3月6日,天力士公告了其副總經理陸振因為「個人原因」辭職,辭職後也不會再擔任公司的任何職務,值得注意的是,陸振原本應該任職到2027年5月。

從時間上看,這已經是天士力一年內第三位業務副總離開管理層核心層:2025年8月負責OTC與終端事業部的李江山離職,12月副總席凱因工作調整卸任,

如今輪到深耕近二十年的「老臣」陸振,其背後折射的並非是一紙簡單的人事通知,而是華潤入主後,持續推進的管理和商業模式重塑。

關注藥財社聚焦醫藥界▲

01

陸振出生於1976年,從天津區域首席代表開始做起,先後擔任區域總經理、醫藥商業副總經理、醫療事業部北區總經理等職務,可以說幾乎走完了天士力醫藥商業與醫院渠道的全部台階。

2024年,陸振進入監事會,2025年華潤三九以62.12億元受讓28%股權、正式控股天士力後,董事會又將其提拔為副總經理,並讓他兼任醫藥商業公司總經理、醫療事業部總經理,負責零售連鎖與醫院終端兩大關鍵板塊,是典型從基層打磨出來的營銷型高管。

但華潤帶來的,是另一套方法論。交易完成後,「閆氏家族時代」宣告結束,原有家族班子整體退出,高層迅速換血,隨後便開始對銷售體系和成本結構「動刀」。

天士力長期側重醫院處方藥與中成藥學術推廣,銷售費用率在2024年高達約35%,而同屬華潤體系、以OTC和CHC為主的華潤三九銷售費用率僅約26%,兩者之間近10個百分點的差距,意味着同樣一塊利潤,新東家更習慣用「效率」而非「人海戰術」去獲取,也解釋了為何隨着整合深入,原有擅長傳統推廣和關係型營銷的副總們逐步退出一線決策層。

02

財務數據同樣揭示轉型陣痛:2025年,天士力預計實現營業收入82.36億元,按年下降3.08%;歸母淨利潤11.05億元,按年增長15.68%,表面看利潤在提升,但剔除資產處置、公允價值變動等非經常性因素後,扣非淨利潤只有7.87億元,按年下滑24.06%。

其中,受「門診統籌」等醫保政策影響最直接的醫藥商業板塊收入下降明顯,零售藥店和商業流通的利潤被壓縮。好在公司資產負債表仍較穩健,賬上現金類資產逾40億元,資產負債率不足20%,為華潤邊調結構邊消化陣痛留出了緩衝帶。

更深層的壓力來自產品結構。天士力多年依託大單品驅動增長,複方丹蔘滴丸是最典型的「現金牛」,在心腦血管疾病二級預防和慢病調理領域擁有龐大患者基礎,每年前三季度在公立醫療機構終端的銷售額就超過二十億元,長期獨佔中成藥細分市場的頭把交椅。

然而在多輪集中帶量採購後,產品單價被壓縮到每盒二十多元,三甲醫院和縣域市場的滲透率已接近極限,銷量難以再大幅放量。更重要的是,公司寄望通過美國FDA(美國食品藥品監督管理局)註冊打開海外空間的規劃受挫,與美國合作方Arbor Pharmaceuticals終止合作,收回海外權益僅獲一次性補償,耗時二十多年的出海路徑幾乎回到起點。

除複方丹蔘滴丸外,養血清腦顆粒在頭痛、眩暈等神經系統中成藥市場同樣佔據頭部位置,但在醫保控費和臨床用藥更趨循證的背景下,其增速很難再恢復到高位。

主攻更年期綜合徵的坤心寧顆粒近兩年增長亮眼,續約國家醫保乙類後有望衝擊三到五億元規模,但與心腦血管主戰場的營收體量相比,這些新星短期內難以接過「頂樑柱」的擔子。

03

天士力近年雖保持較高研發投入,佈局了大量在研項目,其中不少是創新藥,但大多仍停留在早期臨床或概念驗證階段,距離真正形成可規模放量的新品管線,還有不短的時間差。

與此同時,在整個業界,心血管、代謝、神經系統等慢病領域正在被一批以機制清晰、證據等級更高著稱的新一代藥物重新定義。

以調降血脂為例,小干擾RNA藥物siRNA(小干擾核糖核酸類藥物)代表作英克司蘭鈉注射液,2026年起以約2790元一針的醫保價進入臨床,一年只需注射兩次,就能顯著降低低密度脂蛋白膽固醇;針對PCSK9蛋白的PCSK9單抗在集採和醫保談判後價格也已降至每支八九百元。

在降糖領域,GLP-1 RA(胰高糖素樣肽-1受體激動劑)進入醫保集採後價格不斷下降;產品方面,不僅控制血糖,還兼具減重和心血管保護等多重獲益。

對於希望長期、穩定、可量化控制指標的慢病患者和醫生來說,此類循證證據充分、給藥頻次低的生物藥和小分子藥,顯然更有吸引力。

在這種對比之下,中成藥在慢病管理中的角色被悄然重塑。心腦血管疾病、糖尿病、血脂異常等患者基數龐大,理論上則給與了中醫藥巨大的市場空間;不過,中成藥在關鍵終點事件上的隨機對照的試驗不足,更多停留在症狀改善、血流指標等替代終點上,難以與新一代生物製劑站在同一評價維度。

行業統計則顯示,近兩年來,公立醫療機構和城市實體藥店中成藥銷售額雙雙下滑,藥店端的跌幅甚至創下十年新高,這說明了在支付端愈發精打細算、醫生用藥趨嚴的環境下,中成藥靠「大單品+廣鋪渠道」的模式正在失去紅利期。

回到天士力本身,華潤入主帶來的不僅僅是資金和渠道的優化,更是管理理念和產品策略的全面「換擋」。

從上市公司公告和公開報道看,華潤正用自身在醫藥商業和零售終端的優勢,幫助天士力重塑處方藥與OTC的協同網絡,通過壓縮銷售費用、強化預算約束等方法,讓公司從過去高度依賴營銷,轉向更重視研發效率和資本回報率的軌道。

結語

陸振等老將的離開,既有個人職業規劃的選擇,也反映出在央企治理的框架下,對「高營銷投入+單一大品種」模式,進行着系統性修正。

對天士力來說,這場以華潤為主導的長期戰,考驗的是能否在控制風險和保持現金流安全的前提下,耐心等待創新管線開花結果,並完成從傳統中成藥龍頭向「中藥+現代創新藥」雙輪驅動企業的真正轉身。

免責聲明:投資有風險,本文並非投資建議,以上內容不應被視為任何金融產品的購買或出售要約、建議或邀請,作者或其他用戶的任何相關討論、評論或帖子也不應被視為此類內容。本文僅供一般參考,不考慮您的個人投資目標、財務狀況或需求。TTM對信息的準確性和完整性不承擔任何責任或保證,投資者應自行研究並在投資前尋求專業建議。

熱議股票

  1. 1
     
     
     
     
  2. 2
     
     
     
     
  3. 3
     
     
     
     
  4. 4
     
     
     
     
  5. 5
     
     
     
     
  6. 6
     
     
     
     
  7. 7
     
     
     
     
  8. 8
     
     
     
     
  9. 9
     
     
     
     
  10. 10