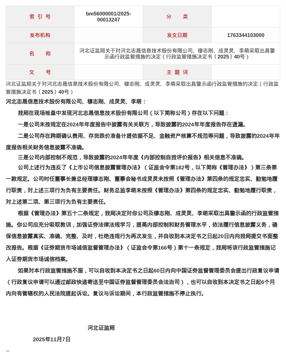
蓝鲸新闻11月17日讯,近日,河北证监局发布行政监管措施决定书,剑指河北志晟信息技术股份有限公司(以下简称公司)及相关责任人。
决定书指出,河北志晟信息技术在2024年年度报告中存在以下问题:
一是公司未按规定在2024年年度报告中披露有关关联方,导致披露的2024年年度报告存在遗漏。
二是公司存在跨期确认费用、存货跌价准备计提依据不足、金融资产核算不规范等问题,导致披露的2024年年度报告相关财务信息披露不准确。
三是公司内部控制不规范,导致披露的2024年年度《内部控制自我评价报告》相关信息不准确。
公司上述行为违反了《上市公司信息披露管理办法》相关规定。时任董事长兼总经理穆志刚、董事会秘书成灵灵、财务总监李萌对以上行为负有主要责任。
针对以上问题,河北证监局决定对河北志晟信息技术及穆志刚、成灵灵、李萌采取出具警示函的行政监管措施。
