转自:扬子晚报
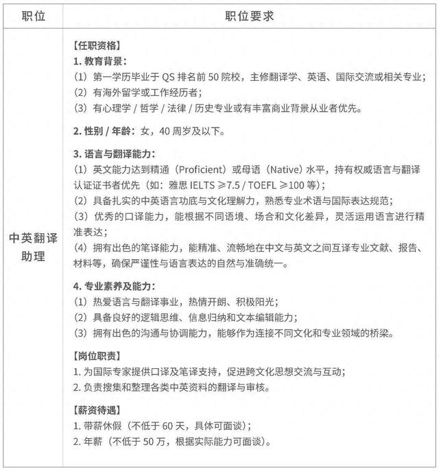
11月11日,胖东来商贸集团发布公告,将招聘2名中英翻译助理。其中任职资格要求,限制40周岁及以下女性。

教育背景要求第一学历毕业于OS排名前50院校,主修翻译学、英语、国际交流或相关专业;有海外留学或工作经历者;有心理学/哲学/法律/历史专业或有丰富商业背景从业者优先。
薪资待遇显示,带薪休假不低于60天。此外年薪不低于50万,根据实际能力可面谈。
6月19日,全球高等教育分析机构QS Quacquarelli Symonds(QS)正式发布了2026QS世界大学排名。
本次排名共收录了来自106个国家和地区的1500多所大学,麻省理工学院连续第14年位居榜首。
中国共有11所高校入围QS前100,分别是:香港大学、北京大学、清华大学、复旦大学、香港中文大学、香港科技大学、上海交通大学、浙江大学、香港理工大学、香港城市大学、台湾大学。
其中,北京大学列第14位,为中国内地大学第一名,清华大学列第17名,与加利福尼亚大学伯克利分校并列,位居中国内地大学第二名。
该招聘通告下,不少网友点赞留言:“胖东来对接国际了!”“薪资待遇真不错!年龄放宽到40岁也点赞!”
扬子晚报/紫牛新闻记者 张冰晶
校对 潘政
海量资讯、精准解读,尽在新浪财经APP