明略科技通过聆讯:上半年营收6.4亿,吴明辉收获IPO 腾讯快手是股东

雷递
2025/10/18

雷递网 雷建平 10月18日

上海明略人工智能(集团)有限公司(简称:“明略科技”)今日通过上市聆讯,准备在港交所上市。

明略科技在2025年上半年营收为6.44亿元,较上年同期增长14%,运营利润为614万元,扭亏为盈,经调整运营利润为2688万。

明略科技将是公司创始人、CEO吴明辉近期收获的第二家IPO。近期,云迹科技在港交所上市,吴明辉就是重要股东。

上半年营收6.44亿 经调整运营净利2688万

明略科技深耕企业服务领域19年,通过挖掘数据价值,帮助组织在智能化转型中挖掘营销和营运场景的商业价值。

明略科技依托三个关键技术领域,即多模态数据智能、企业级知识图谱和数据隐私技术,提供一系列应用软件,这些软件整合复杂的数据分析和人工智能技术,为企业提供将数据转换为可操作商业洞察的工具,支持从在线营销到线下门店运营的整个商业生命周期,提升整体业务效率。

2021年3月,明略科技通过明略软件以总现金代价约1.86亿元收购武汉夜莺的61.77%股权,作为集团拓展数据驱动及IT解决方案服务业务的策略决定的一环。收购后,武汉夜莺成为明略科技的附属公司。

2025年9月20日,明略科技正式推出专有大模型产品线DeepMiner,称以 “可信智能体模型+ 可信数据” 双轮驱动,为企业构建Agentic AI 时代 “可信生产力” 。DeepMiner并非依赖单一模型独立完成任务,而是构建了多智能体协同工作系统。系统由一个智能中枢——Foundation Agent 统一调度,承担起各组件协同工作的统筹职责,解决企业AI应用中的知识连接难题 。

明略科技CEO吴明辉认为,不管是上一代的AI公司还是这一代“六小龙”中已落后的公司,犯的第一个错误就是他们的founder没有亲自下场做模型。吴明辉说,明略科技整个公司的定位是要去做“数据驱动的可信生产力”。“可信”是明略科技做AI在ToB领域最重要的事情。

吴明辉说,垂直领域有大量未被挖掘的AI应用场景,未来模型层必然是 “百家争鸣” 的格局,绝非只有基础模型公司。每个领域的模型都应该具备独特性,关键在于要有自己“独特的 benchmark”。对企业来说,通用 benchmark 就像基础学科考试,判断模型是否具备实战能力,看的是每个行业独有的评估体系。

另一方面,AI 的优化不应仅局限于模型层面,未来还将延伸到智能体,甚至多智能体层面。多个智能体组成混合智能体,进行互相博弈,最终形成端到端的优化。

吴明辉指出,明略科技今年的重点工作之一是将模型推向全球市场。聚焦15个重点海外市场,深化模型训练,将企业客户从中国出海企业拓展至海外市场的本土企业。同时,我们将推动构建一个覆盖全球各个国家与地区的广告素材库,并与当地广告学院、广告评审专家合作,将专业反馈通过 RLHF(基于人类反馈的强化学习)的方式融入到模型训练中。

招股书显示,明略科技2022年、2023年、2024年营收分别为12.69亿元、14.62亿元、13.81亿元;毛利分别为6.76亿元、7.33亿元、7.13亿元;

明略科技2025年上半年营收为6.44亿元,较上年同期的5.65亿元增长14%;毛利为3.6亿元,上年同期的毛利为2.86亿元;毛利率为55.9%,较上年同期的50.6%提升5.3个百分点。

明略科技2025年上半年运营利润为614万元,上年同期的运营亏损为8452万元;运营利润率为1%,同比提升了16个百分点。

明略科技2022年、2023年、2024年经调整运营利润分别为-9.3亿元、-1.18亿元、58万元;2025年上半年经调整运营利润为2688万元。

明略科技的收入分别为营销智能、营运智能和行业解决方案三部分,其中,明略科技2025年上半年来自营销智能收入为3.54亿元,占营收的比例为55%;来自营运智能收入为2.68亿元,占比为41.7%。

明略科技的营销智能主要来自秒针系统,2025年上半年来自秒针系统收入为3.16亿元,占营收比例为89.2%;来自自域工具收入为2553万元,占比为7.2%;来自金数据收入为1260万元,占比为3.6%。

截至2025年6月30日,明略科技持有的现金及现金等价物为3.6亿元。

曾估值29亿美元

明略科技成立以来获得过多次融资,其中,E轮时估值最高,明略科技2020年2月完成2.1亿美元E1轮融资,投前估值达到23.62亿美元;同年9月完成1691万美元E2轮融资,同年11月继续完成1.32亿美元E2轮融资,投前估值为29亿美元,每股成本为23.9695美元。

明略科技2024年10月完成3000万美元F-1轮融资,投前估值为5亿美元,每股成本为3.9286美元;同期,完成了5087万美元F-2轮融资,投前估值为7.5亿美元,每股成本为5.4388美元;2024年3月完成2993万美元F-3轮融资,投前估值15亿美元,每股成本为10.8775美元。

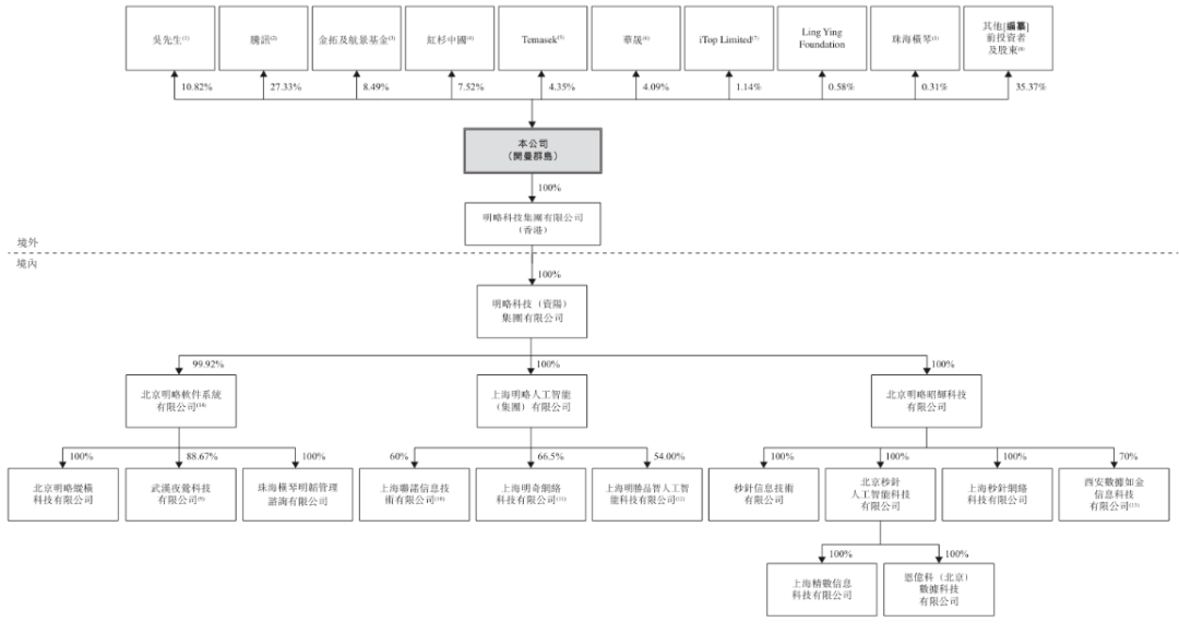
腾讯红杉快手是股东

明略科技执行董事分别为吴明辉、姜平、赵洁、于琦;非执行董事为姚磊文,独立非执行董事分别为任煜男、何庆源(亦名为DavidHing Yuen Ho)、曾庆飞(亦名为 John Fei Zeng)。

吴明辉是明略科技创始人、董事长兼首席执行官,也是一位连续创业者。吴明辉毕业于北京大学,分别获得数学系学士学位、计算机软件与理论硕士学位以及电子与信息工程博士学位在读。

吴明辉于2006年,创立互联网用户行为和营销数据分析平台秒针系统;于2014年,创立明略数据,将业务范围从线上商业领域拓展至政府服务和线下商业的数字化转型,还将技术能力从大数据延伸到了人工智能领域。2019年,成立明略科技集团。

吴明辉与于琦为夫妻关系。于琦主要负责明略科技的整体战略规划及管理。 于琦女士自2016年7月起在明略科技担任多个职位,包括人力资源部、战略规划部和 总裁办公室的经理。她一直负责人力资源和职业发展策略、竞争策略,以及集团不同部门之间的沟通和协调。

IPO前,吴明辉持股为12.23%,为个人最大股东。

姜平为明略科技创始合伙人、总裁,明胜品智CEO,全面负责公司战略规划、运营管理、业务拓展、产品研发。

IPO前,腾讯控制公司26.96%股权,为最大股东;金拓及航景基金持股为8.55%

红杉中国持股为7.46%,淡马锡(Temasek)持股为4.14%,华兴资本通过华晟持股为3.97%,星界持股为3.51%,春华持股为2.78%

快手持股为2.48%,睿嘉持股为2.46%GSR持股为2.32%Hundreds Capital持股为2.11%Cavendish Square Holdings B.V持股为1.28%KPCB China Fund II持股为1.81%

——————————————————

雷递由媒体人雷建平创办,若转载请写明来源。

免责声明:投资有风险,本文并非投资建议,以上内容不应被视为任何金融产品的购买或出售要约、建议或邀请,作者或其他用户的任何相关讨论、评论或帖子也不应被视为此类内容。本文仅供一般参考,不考虑您的个人投资目标、财务状况或需求。TTM对信息的准确性和完整性不承担任何责任或保证,投资者应自行研究并在投资前寻求专业建议。

热议股票

  1. 1
     
     
     
     
  2. 2
     
     
     
     
  3. 3
     
     
     
     
  4. 4
     
     
     
     
  5. 5
     
     
     
     
  6. 6
     
     
     
     
  7. 7
     
     
     
     
  8. 8
     
     
     
     
  9. 9
     
     
     
     
  10. 10