小马智行招股,最高募资逾75亿,11月6日香港上市

瑞恩资本
2025/10/28

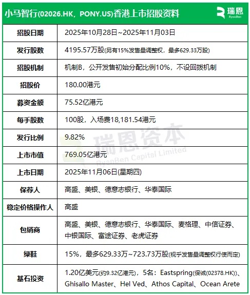
自动驾驶科技公司 小马智行-W 香港双重主要上市,于今日(10月28日)起至下周一(11月3日)招股,预计2025年11月6日在港交所挂牌上市,高盛、美银、德意志银行、华泰国际联席保荐。

小马智行,计划全球发售4195.57万股(占发行完成后总股份的9.82%,另有15%发售量调整权),其中90%为国际发售、10%为公开发售,另有15%超额配股权。每股发售价最高180.00港元,每手100股,入场费18,181.54港元,最多募资约75.52亿港元。

小马智行此次招股采用机制B,香港公开发售初始分配比例10%,不设回拨机制。

假设每股发售价180.00港元、发售量调整权及超额配股权未获行使,小马智行预计上市总开支约3.59亿港元,包括2.5%的包销佣金、1.5%的酌情奖金,其他连同联交所上市费、证监会交易征费、联交所交易费、财汇局交易征费、法律及其他专业费用、印刷及其他开支等。

小马智行是次IPO招股引入5名基石投资者,合共认购1.20亿美元(约9.32亿港元)的发售股份,基石投资者包括保诚(02378.HK)旗下Eastspring、Ghisallo Master、Hel Ved、Athos Capital、Ocean Arete等。

小马智行是次IPO,募资净额约71.94亿港元(按每股发售价180港元计):约50%将于未来五年内分配作推行市场进入战略,以在主要可触及市场(包括自动驾驶出行服务及自动驾驶卡车服务)进行L4自动驾驶技术的大规模商业化,包括业务开发、生产、销售与营销、客户服务以及与行业参与者的合作;约40%将于未来五年内分配作持续投资于L4自动驾驶技术及解决方案的研发;约10%将用于营运资金需求及其他一般公司用途。

小马智行是次IPO,高盛、美银、德意志银行、华泰国际为其联席保荐人,其他包销商包括麦格理、中信证券、  中银国际、老虎证券。

招股书显示,小马智行采用不同投票权架构,A类股每股可投1票,B类股每股可投10票,其在香港上市后的股东架构中,彭军博士,合共持有6000万股B类股份,占已发行股份的14.04%,拥有约51.86%的投票权,为控股股东。楼天城博士,合共持有11.0828万股A类股份及2108.877万股B类股份,占已发行股份的4.96%,拥有约18.24%的投票权。其他投资者包括丰田汽车公司(9.94%)、HSG(5.29%)、五源资本(3.65%)等。

小马智行成立于2016年,为全球市场提供出行和物流领域的自动驾驶技术和解决方案。基于世界模型™(PonyWorld)和虚拟司机™(Virtual Driver)的技术核心,其现已布局自动驾驶出行服务(Robotaxi)、自动驾驶卡车物流(Robotruck)、技术授权与应用服务三大业务,是全球极少数实现全无人驾驶常态运营的公司,也是唯一在北上广深四座一线城市实现Robotaxi全无人商业化运营的公司。小马智行目前运营一支由超过720辆自有自动驾驶出租车组成的车队、以及一支由超过170辆自有及租赁自动驾驶卡车组成的车队。

小马智行招股书链接:https://www1.hkexnews.hk/listedco/listconews/sehk/2025/1028/2025102800088_c.pdf

免责声明:投资有风险,本文并非投资建议,以上内容不应被视为任何金融产品的购买或出售要约、建议或邀请,作者或其他用户的任何相关讨论、评论或帖子也不应被视为此类内容。本文仅供一般参考,不考虑您的个人投资目标、财务状况或需求。TTM对信息的准确性和完整性不承担任何责任或保证,投资者应自行研究并在投资前寻求专业建议。

热议股票

  1. 1
     
     
     
     
  2. 2
     
     
     
     
  3. 3
     
     
     
     
  4. 4
     
     
     
     
  5. 5
     
     
     
     
  6. 6
     
     
     
     
  7. 7
     
     
     
     
  8. 8
     
     
     
     
  9. 9
     
     
     
     
  10. 10