应宜伦中环敲锣,港交所智能座舱第一股响了!

汽车商业评论
2025/10/02

一周之内,几乎从不穿正装的应宜伦第二次穿上了西服。

今天,2025年9月30日,上午9时半,在香港,他作为董事长,和公司总裁祝青正式在港交所敲响了博泰车联网科技(上海)股份有限公司(简称博泰车联,股票代码:2889.HK)上市的锣。

此前两天,9月28日,海南,作为唯一被邀请的供应商,他西装革履,参加了保时捷全新一代中国专属车载信息娱乐系统的发布活动。

最近这些天是应宜伦生命中的重要时刻。自2009年创办博泰车联以来,这位中国汽车智能化领域最早的破局者,到了一个新的转折时期。

9月22日,博泰车联正式启动港股IPO招股,香港公开发售部分获得529.79倍超额认购,最终发行价为每股102.23港元,全球发售净筹约9.19亿港元,其中,30%用于智能座舱技术研发,30%扩建生产基地,20%开拓海外市场。

昨天,博泰车联暗盘交易最高涨幅达33%,今天首日开盘即大涨逾30%,一小时后股价持续拉升,涨幅一度超过46%。截至30日中午,博泰车联股价大涨39.69%,报142.8港元,市值达214亿港元(约合人民币196亿元)。

博泰车联的上市之路获得了产业资本、创投资本及个人资本的三重加持。从2015年红马资本1.2亿元A轮融资开始,十年间公司累计融资额超过45亿元,构筑了堪称“顶级阵容”的股东生态。

公司早期吸引了苏宁易购、东风集团等产业资本注入;随后又获得小米集团、海尔资本等战略投资。此次IPO,博泰车联引入了三家基石投资者,其中一家是地平线旗下Horizon Together。

2024年D轮融资后,博泰车联投后估值是人民币88.72亿元(约合97.09亿港元),今天上市表现应该说超出预期。

上市是博泰车联的新台阶,而成为保时捷的合作伙伴则是台阶的重要基石。应宜伦告诉《汽车商业评论》,与保时捷的合作关系远远超过一般的战略关系,拿两位全球董事的话来说,博泰车联是保时捷 family(家庭)的一员。

与保时捷深度合作,不免让人联想起宁德时代当年腾飞的一个关键契机就是“拿到了宝马业务”。曾毓群领导的宁德时代如今已经在新能源汽车赛道上成长为一代“宁王”,应宜伦领导的博泰车联是否能在智能化赛道上迎来更多可能性?

差异化优势

作为中国汽车智能化领域的先行者,博泰最早推出中国首个3G车联网系统,打破传统CD/DVD车机的垄断;率先研发出中文车载语音系统;率先开发出首个车载拥堵规避导航;推出全球首款利用车身面板发声并融合车身面板振动感知的固态声场智能系统……

在上海虹口北外滩的博泰车联总部,应宜伦专门设计了令人震撼的多面挂满专利证书的“专利墙”。截至目前,博泰车联网累计申请专利超过6000件,其中发明专利申请量占比超80%。截至2024年底,博泰的注册发明专利数量在国内智能座舱和智能网联解决方案供应商中排名第一。

博泰车联专利布局覆盖操作系统、人机交互、云端服务等智能座舱全链条:从底层硬件架构(域控制器)、中间件协议栈到顶层应用生态的纵向贯通;覆盖车载近场通信、场景化服务引擎等延伸领域的横向拓展;形成“端-管-云”全栈式技术壁垒的立体防护。

2023年,博泰车联被国家发展改革委等四部门联合认定为“国家企业技术中心”。时至今日,博泰车联已经构建了“软件+硬件+云端服务”的一体化模式,聚焦于发展智能座舱解决方案与网联服务两大核心业务,形成区别于纯硬件厂商的差异化优势。

它的核心产品智能座舱域控制器,集成操作系统、应用软件及硬件组件,可实现车辆交互控制、导航、增强现实平视显示(AR-HUD)、驾驶员监控系统(DMS)、乘员监控系统(OMS)及信息娱乐等功能,支撑起智能座舱解决方案的整体架构。

业务模式上,博泰车联也展现出高度的灵活性,客户既可选择“域控制器+操作系统+硬件组件”的集成解决方案,也可单独采购关键组件或定制化研发服务。这种能力使其能够深度嵌入客户产品定义流程,通过提供高度适配的软硬一体方案,建立起坚实的客户黏性与替换壁垒。

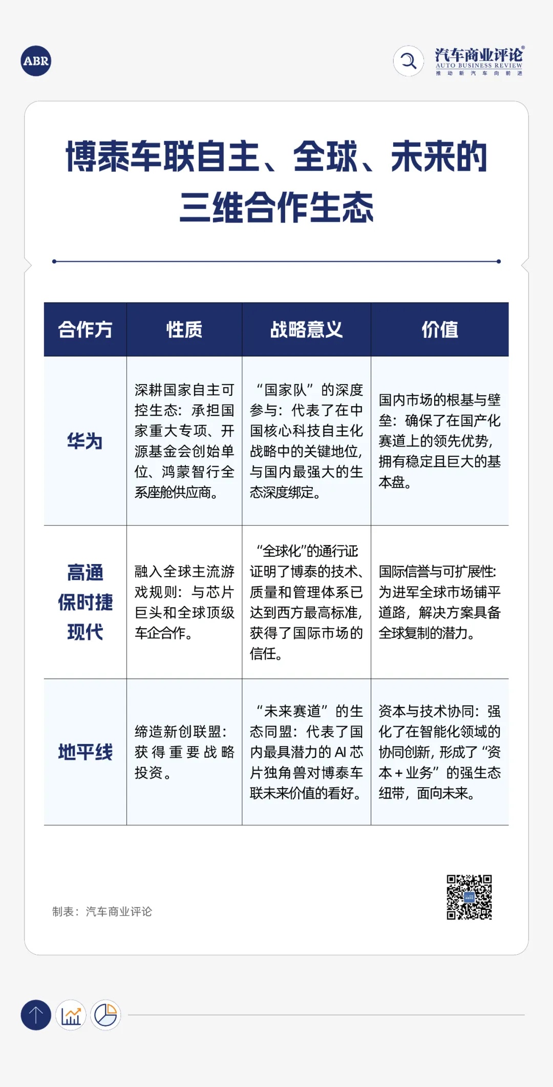
三维合作生态

博泰车联更大的优势在于它是唯一一家能同时实现“中国核心生态深度绑定”“西方顶级标准认可”和“未来AI芯片龙头资本加持”的公司。《汽车商业评论》注意到,它已经成功构建了业内罕见的、覆盖所有核心战略维度的顶级合作生态。

在自主化维度,博泰车联是华为的深度战略伙伴。从深度参与国家重大专项推动智能汽车操作系统国产化进程,到基于鸿蒙系统打造自主智能座舱操作系统,它不仅是参与者,更是主导者之一,这奠定了其在中国智能汽车产业中的核心地位。

在全球化维度,与芯片巨头高通深度合作。截至2024年底,博泰车联搭载高通第四代骁龙8295芯片的高端智能座舱解决方案在中国供应商中获得定点数量排名第一。2025年4月,与高通进一步扩展合作,共同开发搭载骁龙至尊版8397芯片的最新解决方案,整合先进AI功能,服务全球车企,赢得保时捷、现代等全球主流车企认可。

在面向未来的创新维度,地平线的重大战略投资,代表了产业新兴力量对博泰车联的看好。这不仅是财务投资,更是“资本+业务”的强生态绑定,确保了这家公司在技术最前沿的持续竞争力。

博泰车联的技术布局正超越传统智能座舱范畴,特别是其在域控制器和AI算力平台方面的深厚积淀,以及自研的“擎感大模型”,为其向具身智能等新兴领域拓展提供了独特优势。由于智能驾驶与具身智能在感知技术、决策算法等底层技术上具有高度通用性,博泰车联现有技术能力可平滑迁移至机器人赛道。


博泰车联通过与三大不同类型的产业巨头深度绑定,形成了一个坚实且无死角的战略布局:这三大合作并非孤立存在,而是共同讲述了一个关于行业定位、技术实力和未来潜力的完整故事。这种全面性本身就构成了其最强大的护城河和想象空间。

海外的广阔天地

2022年至2024年,博泰车联营收从12.18亿元增至25.57亿元,三年间实现翻倍增长,年复合增长率达44.9%。其中,2025年前五个月,公司营收达7.54亿元,同比增长34.4%,继续保持高增长态势。

更好的消息是,2025年前5个月,博泰车联毛利率回升至13.1%(2024年同期为5.1%),亏损收窄至2.2亿元,显示规模效应初现。

应宜伦表示,中国市场是博泰车联的基本盘,与华为鸿蒙智行/操作系统的合作以及其他的合作是重要的战略纵深,而打开与全球其他主流品牌展开多元化合作的广阔天地则是其盈利能力逐步改善的重要举措。

众所周知,当下中国汽车产业陷入的是内卷式恶性竞争,国内很难挣钱,出海是盈利王道。博泰车联拿下保时捷和现代汽车集团业务具有标志性意义。

前者是顶级豪华车企,后者是全球主流车企(特别后者的业务,是全球项目,博泰车联是在跟现代集团自己的零部件公司摩比斯竞争后获得的),这为博泰车联打开了与全球其他主流品牌展开多元化合作的广阔天地。

供应链出海的真正含义是体系的对接,而不仅仅是产品的出口。博泰车联获得保时捷和现代全球业务,意味着它的技术、质量和管理体系已达到西方标准,这设立了一个极高的竞争门槛,将许多有创新但体系不成熟的公司排除在外。

另外一个值得注意的事实是,博泰车联专利与华为交叉授权合作,不仅进一步巩固博泰在智能网联汽车领域知识产权的优势地位,更大幅降低了其全球化过程中的专利风险。

《汽车商业评论》认为,随着从“解决方案供应商”向“多场域智能生态枢纽”的战略升级,随着未来高端产品占比提升,特别是随着海外市场的打开,市场有望重新认知其成长逻辑,博泰车联未来上升空间现在可能还无法想象。

免责声明:投资有风险,本文并非投资建议,以上内容不应被视为任何金融产品的购买或出售要约、建议或邀请,作者或其他用户的任何相关讨论、评论或帖子也不应被视为此类内容。本文仅供一般参考,不考虑您的个人投资目标、财务状况或需求。TTM对信息的准确性和完整性不承担任何责任或保证,投资者应自行研究并在投资前寻求专业建议。

热议股票

  1. 1
     
     
     
     
  2. 2
     
     
     
     
  3. 3
     
     
     
     
  4. 4
     
     
     
     
  5. 5
     
     
     
     
  6. 6
     
     
     
     
  7. 7
     
     
     
     
  8. 8
     
     
     
     
  9. 9
     
     
     
     
  10. 10